Exams

Study Notes
  • Regulatory
  • Teaching Exams
Mock Tests
  • Banking & Insurance
  • SSC Exams
  • Regulatory
  • UPSC
  • MBA Exams
  • Railway Exams
  • JAIIB-CAIIB Exams
  • Karnataka Exams
  • Tamil Nadu Exams
  • Judiciary Exams
  • Law Entrance Exams
  • Agriculture Exams
  • J&K Exams
  • UP Exams
  • Rajasthan Exams
  • Uttarakhand Exams
  • Punjab Exams
  • Haryana Exams
  • MP Exams
  • Defence Exams
  • Teaching Exams
  • Chhattisgarh Exams
Previous Year Papers
  • Banking
  • SSC
  • Regulatory
  • JAIIB
  • Teaching
  • Railways
Category
  • Banking & Insurance
  • SSC Exams
  • Regulatory
  • UPSC
  • MBA Exams
  • Railway Exams
  • JAIIB-CAIIB Exams
  • Karnataka Exams
  • Tamil Nadu Exams
  • Judiciary Exams
  • Law Entrance Exams
  • Agriculture Exams
  • Engineering Exams
  • J&K Exams
  • UP Exams
  • Rajasthan Exams
  • Uttarakhand Exams
  • Punjab Exams
  • Haryana Exams
  • Bihar Exams
  • MP Exams
  • Defence Exams
  • Teaching Exams
  • Himachal Pradesh Exams
  • Chhattisgarh Exams
  • SkillVertex Courses
Chhattisgarh Exams
Engineering Exams
Teaching Exams
Himachal Pradesh Exams
Chhattisgarh Exams

Previous Year Questions

Get Detailed Solutions for Previous Year Questions for Bank, SSC, Railways and Other Popular Government Exams

Question :

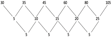
Find the missing term (?) in the following series.

30 35 45 ? 80 105

1. 55

2. 60

3. 65

4. 70

5. 75

Correct Answer : 2
Solution :

Pattern of the series -

60 is the missing term in the series.

IBPS RRB Clerk Previous Year Papers

Attempt IBPS RRB Clerk PYPs, get detailed solutions

IBPS RRB Clerk Prelims Mock Test

Attempt IBPS RRB Clerk Prelims Mocks in Latest Pattern

Create a free Oliveboard account to access all PYQs with solutions & video explanations

IBPS RRB Assistant Past Year Papers Test Series

IBPS RRB Assistant Prelims PYP 2024 - 10th August Shift 1

80 80 45 Mins

IBPS RRB Assistant Prelims PYP 2024 - 10th August Shift 2

80 80 45 Mins

IBPS RRB Assistant Prelims PYP 2024 - 10th August Shift 3

80 80 45 Mins

IBPS RRB Assistant Prelims PYP 2024 - 17th August Shift 1

80 80 45 Mins

IBPS RRB Assistant Prelims PYP 2024 - 17th August Shift 2

80 80 45 Mins

IBPS RRB Assistant Prelims PYP 2024 - 17th August Shift 3

80 80 45 Mins

IBPS RRB Assistant Prelims PYP 2024 - 17th August Shift 4

80 80 45 Mins

IBPS RRB Assistant Prelims PYP 2024 - 18th August Shift 1

80 80 45 Mins

IBPS RRB Assistant Prelims PYP 2024 - 18th August Shift 2

80 80 45 Mins

IBPS RRB Assistant Prelims PYP 2024 - 18th August Shift 3

80 80 45 Mins

IBPS RRB Assistant Prelims PYP 2024 - 18th August Shift 4

80 80 45 Mins

RRB Clerk Prelims Memory Based 12 August 2023 (Shift 2)

80 80 45 Mins

RRB Clerk Prelims Memory Based 12 August 2023 (Shift 4)

80 80 45 Mins

RRB Clerk Prelims Memory Based 13 August 2023 (Shift 1)

80 80 45 Mins

RRB Clerk Prelims Memory Based 13 August 2023 (Shift 3)

80 80 45 Mins

RRB Clerk Prelims Memory Based 7 August 2022 (Shift 1)

80 80 45 Mins

RRB Clerk Prelims Memory Based 7 August 2022 (Shift 3)

80 80 45 Mins

RRB Clerk Prelims Memory Based 13 August 2022 (Shift 2)

80 80 45 Mins

RRB Clerk Prelims Memory Based 8 August (Shift 1)

80 80 45 Mins

RRB Clerk Prelims Memory Based 8 August (Shift 4)

80 80 45 Mins

IBPS RRB Assistant Prelims Test Series

IBPS RRB Assistant Prelims - 1

80 80 45 Mins
Free

IBPS RRB Assistant Prelims - 2

80 80 45 Mins

IBPS RRB Assistant Prelims - 3

80 80 45 Mins

IBPS RRB Assistant Prelims - 4

80 80 45 Mins

IBPS RRB Assistant Prelims - 5

80 80 45 Mins

IBPS RRB Assistant Prelims - 6

80 80 45 Mins

IBPS RRB Assistant Prelims - 7

80 80 45 Mins

IBPS RRB Assistant Prelims - 8

80 80 45 Mins

IBPS RRB Assistant Prelims - 9

80 80 45 Mins

IBPS RRB Assistant Prelims - 10

80 80 45 Mins

IBPS RRB Assistant Prelims - 11

80 80 45 Mins

IBPS RRB Assistant Prelims - 12

80 80 45 Mins

IBPS RRB Assistant Prelims - 13

80 80 45 Mins

IBPS RRB Assistant Prelims - 14

80 80 45 Mins

IBPS RRB Assistant Prelims - 15

80 80 45 Mins

IBPS RRB Assistant Prelims - 16

80 80 45 Mins

IBPS RRB Assistant Prelims - 17

80 80 45 Mins

IBPS RRB Assistant Prelims - 18

80 80 45 Mins

IBPS RRB Assistant Prelims - 19

80 80 45 Mins

IBPS RRB Assistant Prelims - 20

80 80 45 Mins

IBPS RRB Assistant Prelims - 21

80 80 45 Mins

IBPS RRB Assistant Prelims - 22

80 80 45 Mins

IBPS RRB Assistant Prelims - 23

80 80 45 Mins

IBPS RRB Assistant Prelims - 24

80 80 45 Mins

Record Breaking Results in 2024-25 🎉

Niranjan Jain

Niranjan Jain

Rank #1

SBI PO

â–¶
Amit Mandal

Amit Mandal

Rank #1

IBPS PO

â–¶
S B Tanay Gaurav

S B Tanay Gaurav

Rank #1

RBI Gr. B

â–¶
Shubham Agrawal

Shubham Agrawal

Rank #1

SSC CGL

â–¶
Manjot Singh

Manjot Singh

Rank #1

SSC CGL (JSO)

â–¶
Rohit Chadhar

Rohit Chadhar

Rank #1

SSC CHSL

â–¶
Shekhar Kumar

Shekhar Kumar

Rank #8

RBI Gr. B

â–¶

Please wait...

Open in app